雁群迁徙,必以阵聚;集体前行,必以心合。先进班集体的创建之路,恰如雁群奔赴远方的征程,学前 2311 班的 26名同学,便是这阵中并肩的雁侣 —— 我们以专业为翼,以团结为向,在半程时光里同振翅、共续航,让集体的暖意与成长的光亮,照亮了每一段前行的轨迹。
自今年上半年创建工作启动以来,这只 “学前雁阵” 始终拧成一股绳、心往一处聚:从 “雁心同向” 的班风营造到 “雁羽丰翼” 的学风养成,从 “雁鸣相和” 的文化打磨到 “雁阵齐飞” 的活动协作,我们用学前人的赤诚与执着,把对幼教事业的热爱、对集体成长的期盼,一一写进了这段迁徙般的成长故事里。如今中期检查的序幕拉开,我们驻足梳理足迹、俯身盘点收获 —— 这不仅是对过往并肩付出的温柔回望,更是为后半程蓄力振翅的明亮起点。接下来,就让我们一同翻开学前 2311 班这段满是暖意与光亮的创建答卷,看看这只 “学前雁阵” 如何在半程征途上留下坚实印记!
一、雁阵齐飞:创建进展稳步向前
(一)雁心同向:锚定底色,特色进阶
先进班集体创建是我们班全体同学的共同目标,更是凝聚班级向心力、助力学前专业成长的重要载体。自创建工作启动以来,班级以“稚心向暖、勤学善教、聚力成长”为核心理念,成立以班长为核心的专项创建小组,细化班委职责、压实任务分工。围绕制度规范、班风塑造、专业文化三大重点维度,班级制定了可落地、可跟踪、可迭代的创建计划与实施路径。
截至中期检查节点,各项工作均按既定节奏有序推进:班级凝聚力持续提升,专业学习氛围愈发浓厚,宿舍与教室环境温馨优化,专业技能实训成果初显,为后续创建工作的深化开展筑牢了坚实根基。
(二)雁序有章:制度规范,筑牢根基
1、班规制定:雁阵循规,以制促学
制度是学前2311班专业发展的“指南针”。为适配学前教育专业的学训节奏,打造严谨务实的学习氛围,推动班级管理与专业成长同频高效,我班立足学前技能培养需求,与班级同学共同制定了班规。
l 考勤管理实现“全场景覆盖”:学习委员统筹理论课、技能实训、模拟授课等全环节考勤,联合寝室长落实“协查制”,实时统计、每日公示,确保专业学习活动无遗漏;
l 学业帮扶聚焦“专业技能突破”:由学习委员牵头组建帮扶小组,围绕教案设计、幼儿故事讲述等核心技能,通过“一对一结对辅导+每周集体技能打磨+班级资源库共享”,把制度转化为专业提升的实际行动;
l 奖惩机制紧扣“专业成长导向”:学期末评选“全勤标兵”“学习进步奖”等荣誉,用专业教具、手工材料等奖励强化正向激励;对学业或出勤后进的同学,辅导员和班主任共同牵头调整帮扶方案,精准助力专业追赶。

这套制度既让班级管理规范有序,更让学前专业培养的每一步都有支撑、有温度。
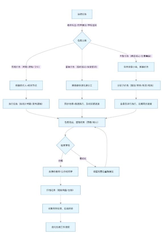
2、班委工作流程:头雁领航,闭环高效
在“先进班集体”创建中期,学前2311班班委依托分类推进、闭环管理的工作流程,实现了班级事务的高效落地:从接收任务起,班委先根据“常规/紧急/大型”三类场景精准分工——常规事务(如考勤、卫生)明确责任人与节点,紧急任务(如临时学训安排)通过班委群快速联动,大型活动(如专业技能赛筹备)则拆分策划、宣传等模块并行推进;执行中同步进度、整理成果,再经“结果审核”优化调整,最终反馈公示、归档复盘并收集同学建议。

这套流程让班级制度(如考勤、学业帮扶)落地率达100%,专业活动参与度提升至95%,既保障了“先进班集体”创建的规范推进,也让班委工作既高效又贴合学前专业的学训需求。
(三)雁鸣相和:班风塑造,凝聚温情
自入学以来,学前 2311 班始终以 “团结、奋进、互助、向上” 为目标,在学习互助与班风建设上深耕细作,用实际行动诠释着先进班集体的担当,凝聚起属于 2311 班的青春力量。
1、雁翼相扶:一对一帮扶,不让任何一个同学掉队
面对部分同学在专业学习中的困惑,班级自发组建“学业互助小组”,推行一对一帮扶模式。班委通过前期摸排,精准匹配“帮扶搭档”——成绩优异的同学主动分享笔记、拆解难点,帮基础薄弱的同学梳理学习思路;在课余之时,帮扶搭档常凑在一起讨论专业知识、复盘错题,从“学前教育学”的理论理解到“儿童游戏”的实践技巧,互帮互学的身影成为班级一道温暖的风景线。经过一学期努力,帮扶效果显著,真正实现了“携手共进”。

2、雁声共鸣:多元班会,筑牢基石
班级定期召开主题班会,让班风建设落地生根。
为提高同学网络安全意识,班级召开了网络安全班会:结合学前专业特点,通过案例讲解、知识问答,提醒同学们防范“网恋诈骗”“个人信息泄露”,并倡导理性使用网络资源,为学习生活筑牢 “安全屏障”。

在奖学金评定前期,学前2311班还对班风进行进一步整改,由此开展了学风建设班会:班委带头分享学习方法。在班会过程中,班级绩点排名第一的陈同学,以“专业学习时间规划”为主题,分享自己的学习方法,大大激发同学的学习热情。

当老员工在面对未来发展方向不明确时,是选择继续升学,还是选择就业时,为了给班级同学提供丰富的建议,班委一起商讨,开展了就业观指导班会:邀请学长学姐分享实习经验,围绕“幼儿园教师职业规划”展开讨论,帮助同学们提前了解行业需求,树立“扎根幼教、服务幼儿”的正确就业观,为未来发展锚定方向。

3、雁群同嬉:多元团建,凝聚活力
学前2311班在2025年度以团结与活力为主题,开展了一系列丰富多彩的班级团建活动进一步增强了集体凝聚力,为同学们的校园生活增添了难忘的色彩班级注重人文关怀例如班级组织的“猫和老鼠”线下游戏,同学们在欢声笑语中释放压力,现场气氛热烈,青春活力洋溢。

班级还积极参与体育类比赛项目,尤其是在排球比赛中,同学们奋勇拼搏、默契配合,展现了学前2311班积极向上的精神风貌,赛场上的汗水与友谊已成为班级共同的珍贵记忆。为拓展视野,班级还组织了科技馆实地探究活动。同学们在互动体验中感受科技的魅力,激发了对科学探索的兴趣,也为专业学习注入了新的灵感。


4、雁心向红:红色传承,筑牢根基
班级以思想建设为核心,通过红色主题教育系列活动,引导同学们铭记历史、坚定信念筑牢青春奋斗的思想根基,班级组织同学们走进五卅路,感受革命先烈的崇高精神。通过实地走访与讲解,同学们深入了解了五卅运动的历史背景与意义,被先烈们为民族独立和人民解放不惜牺牲的英勇事迹深深触动。这条路不仅承载着历史的厚重,更激发了同学们的责任感与使命感。此外,班级还前往苏州革命博物馆开展学习活动。馆内丰富的文物与史料生动再现了苏州地区的革命历程,同学们在参观中深刻体会到中国共产党带领人民艰苦奋斗的伟大成就。通过回顾革命岁月,大家进一步坚定了理想信念明确了新时代青年的责任与担当。

(四)雁羽丰翼:专业文化浸润成长
1、素质提升:勤练硬功,羽翼渐丰
在学前教师基本功训练方面,班级以“多维度练硬本领”为核心:学期初组织书法比赛,全员参与打磨教学基本功;联合苏州大学附属儿童医院开展幼儿急救培训,通过模拟噎食、摔伤等场景,掌握心肺复苏、伤口处理等实用技能;班委牵头组建舞蹈训练小组,利用课余时间练习幼儿律动、民族舞等,为教学活动储备艺术技能。

理论联系实际的落地同样扎实:学期见习中,班级同学将“健康、语言、社会、科学、艺术”五大领域课程转化为20余节试讲活动,从活动设计到课堂互动全流程实践,课后通过小组复盘、导师点评形成反思报告,推动“学—教—思”闭环成长。

2、国际视野:雁跨山海,博采众长
本学期,班级借由赴南丹麦大学交流的同学,解锁了北欧学前教育的“多元课堂”——以跨洋分享为纽带,让当地特色的授课模式,成为班级专业成长的新养分。
班级每月开展“云分享”:交流同学结合在南丹麦大学的课程学习与当地幼儿园观摩经历,系统拆解了当地特色教育模式:户外教育如何以“自然环境为课堂”开展感官训练,阶梯式学习怎样适配不同儿童的发展节奏,对话教学如何通过“平等提问”激发儿童表达,合作教育又如何借助不同教师的特色与擅长点进行多元教学。每场分享后,班级同步开展“理念落地小研讨”,将这些方法融入教案设计、手工实训等环节,比如在模拟授课中尝试“对话式引导”,在技能练习里加入“小组协作任务”。

这场跨洋联学,不仅让全班直观了解到北欧学前教育的实践逻辑,更推动专业学习从“照本宣科”转向“多元借鉴”。努力做到“以一人之学,促全班之进”的年度交流目标。
二、雁途致远:中期展望,蓄力前行
雁群迁徙过半需梳羽续航,先进班集体创建行至中期,学前2311班这只“学前雁阵”虽收获成长,仍存在专业实训主动性不足、活动特色融合不深等短板。后续,班级将以“补翼强能、优化阵型、续航致远”为核心聚力前行。
“丰羽强能”方面,启动“雁羽精进计划”,通过“技能打卡+同伴互评+导师点评”机制,每周开展“雁阵实训分享会”,推动专业能力从“被动练”转向“主动精”。“优化阵型”上,联动专业教师打造幼教特色活动,举办幼儿游戏设计赛、绘本剧展演,将学业互助小组升级为“专业成长雁队”,提升协作实效。“续航致远”维度,通过“雁途分享会”、模拟保育场景小剧场、幼教初心打卡墙,厚植“以爱育幼”初心。
雁阵逐光非一羽之力,集体创优需全员同心。学前2311班全体“雁侣”将怀揣热忱补短板、扬优势,以同心齐飞之势,在创建征途中冲破云雾,书写青春幼教华章!